发布时间:2023/11/29
近日,北京市医保局通报了多家医院。由于违反医保政策,9名医师被暂停医保处方资格1个月至3个月(自2023年10月31日起开始),并追回违规费用。

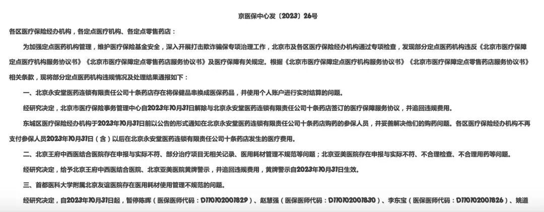
图源:北京市医疗保障局官网
这9名医师都来自北京友谊医院心脏中心。心脏中心科主任李虹伟被暂停医保医师资格两个月,心脏中心主任医师陈晖、赵慧强等多名临床医师也都牵涉其中。
北京市医保局这次的行动通报,显示出医保部门严格控费、严查骗保的决心。
北京最大血管外科,9名主任被罚
根据通报,北京友谊医院存在医用耗材使用管理不规范的问题。北京友谊医院心脏中心是北京市最大的血管外科之一。
众所周知,集采之前的心脏支架是滥用最严重的高值耗材之一。数据显示,2010年至2018年,心脏支架使用量从46.7万套激增至1385万套,年增长率均超过10%,其中峰值甚至超过20%。
集采之后,大批国产耗材投入临床使用,客观上降低了患者的医疗成本。通过集采,高值耗材价格降低了,但滥用等问题是否完全解决了呢?
北京打响处罚医生第一枪
本次的处罚决定,其实早就有迹可循。半个月前,国家医保局发布《关于加强定点医药机构相关人员医保支付资格管理的指导意见(征求意见稿)》,开始对医务人员实施监管。
这也就是说,今后医保监管对象将从医药机构延伸至医务人员,欺诈骗保案件相关责任人员将面临中止或终止涉及医疗保障基金使用的医药服务。

图源:北京市医疗保障局官网
为此,《意见》提出了“医保医师积分制管理”。类似于驾照分数,医师药师如果年内扣满12分,将被停止医保处方资格。
对于具体的记分标准,国家医保局给出了推荐规则,各省可以进一步细化。北京市医保局对友谊医院9位医生暂停医保医师资格,这一举措与国家医保局的文件有着异曲同工之处。
现在,医保违规追责、惩戒到人,是近年来医保监管制度改革所坚持的方向。本次北京市医保局的处罚决定,预示着国家医保局的上述记分制度或将很快落地。
本文综合整理自丁香园、大河健康报等网络,版权归原作者所有,本文仅作分享,不代表任何立场,如有疑问,请及时联系,我们会及时处理。